市场监管总局认可检测司近期下发通知对新的《检验检测机构资质认定生态环境监测机构评审补充要求(修订草案)》向各省、自治区、直辖市和新疆生产建设兵团市场监管局(厅、委)检验检测监督管理职能处室征求意见。

天纵检测(SKYLABS)注意到,市场监管总局认可检测司近期下发通知对新的《检验检测机构资质认定生态环境监测机构评审补充要求(修订草案)》向各省、自治区、直辖市和新疆生产建设兵团市场监管局(厅、委)检验检测监督管理职能处室征求意见。
本补充要求是在《检验检测机构资质认定评审准则》的基础上,针对生态环境监测机构特殊性而制定,在生态环境监测机构资质认定评审时应与《检验检测机构资质认定评审准则》一并执行。
《补充要求》的修订在人员、场所环境、仪器设备、管理体系、检验检测基础能力等方面做了细化和补充要求,为给生态环境监测机构提供适应和调整时间,拟在发布后设立六个月过渡期,适用于资质认定首次、复评和能力扩项(扩项部分)申请,以确保相关要求平稳过渡、顺利实施。
主要修订内容如下:
(一)总体要求。第一条至第五条分别规定了《补充要求》制定的目的和依据、生态环境监测、生态环境监测机构和生态环境监测人员的定义、对监测机构和监测人员基本要求及对防范和惩治弄虚作假等违法行为的规定。
(二)人员要求。第六条至第十条分别规定了监测人员及关键岗位人员的具体要求,如监测人员人数和中级以上专业技术职称人员比例;技术负责人、授权签字人及质量负责人专业知识背景、职称及相关工作年限的要求;监测人员培训和能力确认要求。
(三)场所环境要求。第十一条主要规定了固定、临时、特殊等场所中进行现场监测、实验室分析时,对场所环境的2要求;租用或借用场所时间的具体要求。
(四)仪器设备要求。第十二条主要规定了监测设备种类、功能及数量要求、固定污染源废气采样和噪声测量仪器防范篡改、伪造监测数据功能、租用或借用设备设施期限及电子数据保存要求。
(五)管理体系要求。第十三条至第二十三条主要规定了生态环境监测管理体系要求,包括管理体系、文件控制、分包、原始记录、方法验证、实验室信息管理系统、现场测试和采样过程监控、样品管理、质量控制、监测报告内容和监测报告档案管理等方面的具体要求。
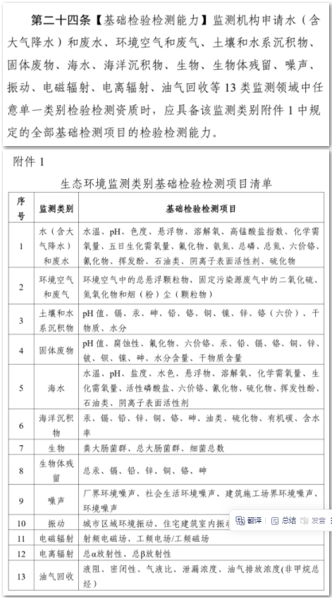
(六)基础检验检测能力要求。第二十四条主要规定了生态环境监测机构申请 13 类监测领域中任意单一类别检验检测资质时,必须具备的基础检验检测项目,确保检测机构能够完整完成某领域监测任务。根据该修订草案,比较大的一个变化就是这个第二十四条(修订后《补充要求》由二十三条变为二十四条)。其中修订完善十九个条款,增加了一个有关“基础检验检测能力”要求的条款。

该《补充要求》征求意见的截止日期是2025年6月13日,根据这份《补充要求》的相关条件,生态环境监测机构的要求大幅提升,小机构将很难持续满足,面临淘汰。