电动汽车供电设备的电动汽车供电设备将自2025年3月1日起,开始受理认证委托;自2026年8月1日起,未获得CCC认证证书和标注认证标志的电动汽车供电设备,不得出厂、销售、进口或者在其他经营活动中使用。

天纵检测(SKYLABS)注意到,近日市场监督管理局发布2024年第50号公告即《市场监管总局关于对电动汽车供电设备实施强制性产品认证管理的公告》。
公告要求对电动汽车供电设备实施强制性产品认证(CCC认证)管理。电动汽车供电设备的电动汽车供电设备将自2025年3月1日起,开始受理认证委托;自2026年8月1日起,未获得CCC认证证书和标注认证标志的电动汽车供电设备,不得出厂、销售、进口或者在其他经营活动中使用。
附:
2024年第50号
市场监管总局关于对电动汽车供电设备实施强制性产品认证管理的公告
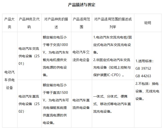
为进一步加强产品质量安全监管工作,根据《中华人民共和国认证认可条例》有关规定,市场监管总局决定对电动汽车供电设备实施强制性产品认证(CCC认证)管理。现将有关要求公告如下:一、2025年3月1日起,指定认证机构开始受理电动汽车供电设备(产品描述与界定见附件)CCC认证委托。承担相关认证、检测工作的认证机构和实验室另行公布。二、2026年8月1日起,未获得CCC认证证书和标注认证标志的电动汽车供电设备,不得出厂、销售、进口或者在其他经营活动中使用。三、指定认证机构应当依据CCC认证通用规则和对应产品实施规则制定认证实施细则,并向市场监管总局认证监管司备案后,方可开展认证工作。四、指定认证机构和实验室应当在认证风险可控、保证认证质量的前提下,积极采信已有合格评定结果,减轻企业负担,便利企业获证。